首页
企业概况
公司简介
组织架构
历史沿革
企业资质
新闻动态
集团要闻
公司要闻
通知公告
信息公开
招标公告
人才招聘
司务公示
经典工程
土建项目
路面项目
市政项目
党务政务公开
企业文化
员工心声
企业内刊
我为公司建言献策
联系我们
纪委邮箱:624110020@qq.com
举报电话:0731-88576733
合规邮箱:411231236@qq.com
合规电话:16673138266
信访邮箱:ssjsgs@163.com
新闻动态
集团要闻
公司要闻
通知公告
您目前在:
首页
>
新闻动态
>
通知公告
>
查看详情
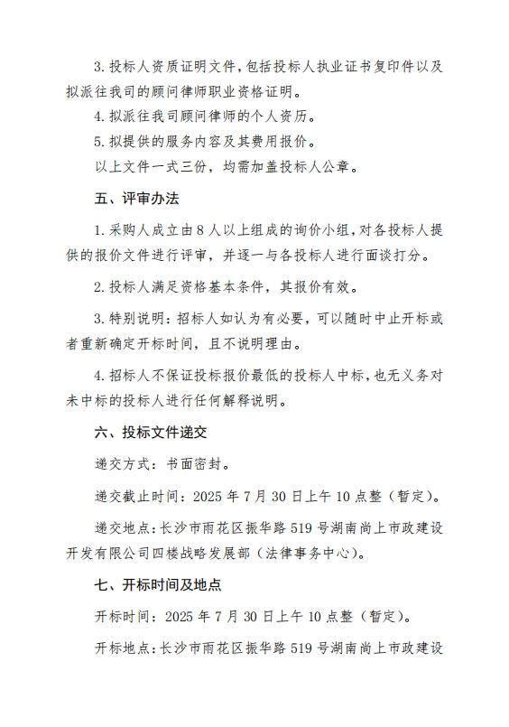
聘请2025年度法律顾问单位公告
来源:
湖南尚上市政建设开发有限公司
日期:
2025-07-22
点击:
1109
属于:
通知公告
上一文章:
关于湖南尚上市政建设开发有限公司一批固定资产评估结果的公示
下一文章:
关于举行纪检审计部岗位公开竞聘的公告
友情链接
联系我们
Content Us
邮编:410000
电话:0731-88572733
微信公众号
地址:湖南省长沙市雨花区振华路519号国际创新城11-2栋
版权所有:
湖南尚上市政建设开发有限公司
Copyright 2023-2028 备案号:
湘ICP备18023710号 -1